


大家好,我们又见面啦
一路走来,感恩有您
关注景大空间
让您的创业之路走的更坦荡、更轻松
关于开展2025年年度
升规纳统工作的通知
各有关统计调查单位:根据《中华人民共和国统计法》《北京市统计条例》以及统计报表制度要求,达到规上单位标准但尚未纳入规上的单位,有义务按要求及时向所在地统计机构提供单位达到规模以上标准的证明资料。现组织开展2025年年度升规纳统工作,请收到统计部门通知或者达到规上单位标准的单位,按要求提供营业执照(证书)复印件、财务、税务、资质等相关材料,配合落实各项工作,并向昌平区统计局及时、准确报送相关资料和统计数据。
一、申报范围
实际经营地在昌平的单位(建筑业注册地在昌平),并且满足行业规模(限额)以上标准。
二、申报时间
2025年10月-12月
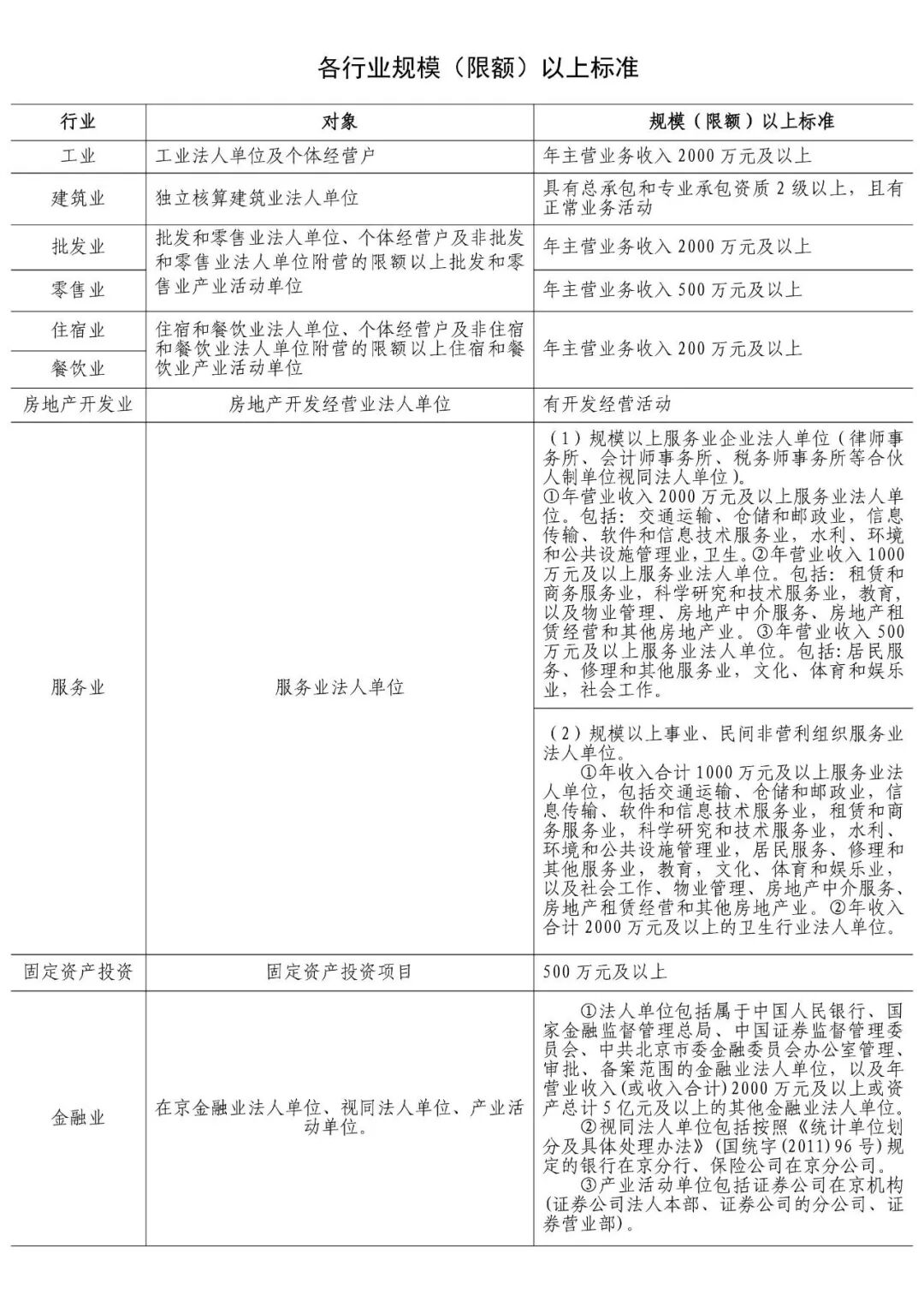
三、各行业规模(限额)标准

四、申报类型
1.新开业(投产)单位,指2024年10月以后新成立单位;
2.规下升规上单位;
3.因改制、重新注册、合并或拆分产生的新单位;
4.专业变更(限规上单位);
5.辖区变更(跨省)需纳入单位(限规上单位);
6.停业(歇业)恢复运营单位。
工业、批发和零售业、住宿和餐饮业、服务业单位要求申报时必须已达到规模(限额)标准。
五、各专业申报材料要求
请按照各专业申报材料要求提交相应材料,详情请长按或扫描下方二维码下载。

六、申报材料报送方式
第一批申报材料提交截止时间10月31日,要求1-9月收入达到规模(限额)标准,材料报送方式:关注昌平统计微信公众号-数据服务-年度升规纳统-上传材料-提交。
第二批申报材料提交截止时间12月20日,要求1-11月收入达到规模(限额)标准,材料报送方式:联系对应专业科室提交。
七、联系方式
第一批材料报送:13220165856;13220165856;13220165856;13220165856;60718032
统筹协调: 80110577
工 业:69742965
建 筑 业:80116653
批发和零售业、住宿和餐饮业:69709540
服 务 业:80116760;80116603
专精特新/知识产权/高新申报/专利申报
咨询热线:13220165856
办公选址/联合办公咨询
咨询热线:13220165856

关于我们

景大空间(北京新四板代码:ZS5332),现总运营面积为24000平米.昌平园区聚焦“新一代信息技术”产业领域,顺义园区聚焦“智能制造”产业领域,空间专注于为企业提供空间定制、创业辅导、知识产权、高新申报、检验检测、投融服务、产学研对接等全要素企业服务,为创新创业者塑造全方位创业生态系统。

现已获得“北京市科技企业孵化器、北京市小型微型企业创业创新示范基地、拟认定中关村创新型孵化器、昌平区双创服务载体、双创服务平台、首都科技条件平台昌平工作站分站等称号。空间致力于引进、培育一批具有核心竞争力和产业带动性的新一代信息技术与智能制造骨干企业,建成产业链完善、创新能力强、特色鲜明的新一代信息技术与智能制造产业集聚区。如果您有办公室租赁需求,请拨打服务热线:13220165856,欢迎实地考察参观!
